Metodología
Design sprint

Rediseño integral de una plataforma de firma digital inicialmente desarrollada en formato MVP vibe codeado, enfocándome en mejorar la claridad del producto, optimizar flujos críticos y sentar las bases para su evolución hacia un modelo B2B y futuro B2C.
Design sprint
1 mes
Desktop y mobile
Firma Fast contaba con un MVP completamente funcional pero desarrollado bajo un enfoque técnico acelerado. La plataforma resolvía la necesidad principal (firma digital), pero presentaba desafíos en, claridad del flujo principal, jerarquía de información, comprensión del producto por nuevos usuarios, diferenciación frente a competidores del mercado. El reto no era solo mejorar la interfaz, sino redefinir la experiencia para hacer el producto más intuitivo, escalable y preparado para su siguiente etapa de crecimiento.

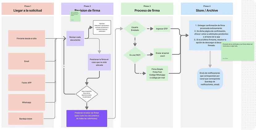
Antes de intervenir visualmente, estructuré el flujo principal del producto, creación de solicitud carga de documentos, selección de firmantes, proceso de firma, confirmación y archivo. Esto permitió identificar fricciones, redundancias y puntos críticos que no eran evidentes en el MVP inicial.

Realicé entrevistas con potenciales usuarios B2B para:

Simplificar el lenguaje técnico
Reducir pasos innecesarios
Hacer visible el estado de cada solicitud
Visualización y seguimiento de solicitudes
Creación de responsive
Optimización visual para que el producto se vea consistente
A partir del análisis del producto, se rediseñaron las pantallas contemplando distintas casuísticas reales, definiendo con claridad el flujo principal y sus caminos alternativos para cubrir excepciones, validaciones y estados intermedios. El enfoque no fue solo visual, sino estructural: ordenar la secuencia del proceso, mejorar la jerarquía de información y hacer más comprensible cada etapa de firma. Además, se desarrollaron ilustraciones coherentes con la nueva interfaz para reforzar consistencia, claridad y una identidad más sólida del producto.

Como parte de la evolución del producto, se planteó la incorporación futura de un agente inteligente capaz de asistir a los usuarios durante el proceso de creación y firma de documentos, automatizando configuraciones frecuentes, sugiriendo tipos de firma según el contexto y facilitando el seguimiento de solicitudes. Esta visión permitió diseñar la experiencia considerando desde etapas tempranas un enfoque AI-First, preparando la plataforma para una transición más natural hacia modelos B2C y flujos asistidos.
Haz click abajo para conversar conmigo o echa un vistazo a mi CV,
para ver como puedo impulsar tu proyecto o formar parte de tu equipo